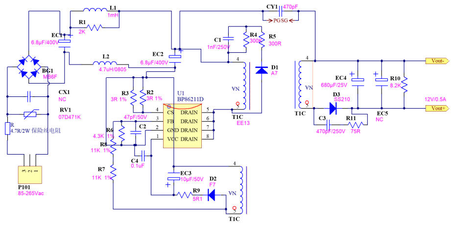
在 5 W-10 W 功率段的家電輔助電源里,工程師最想要的是:省器件、低成本、一次過 EMI、馬上能量產。深圳三佛科技提供的 BP86211D 參考設計,用 單顆 SOP-7 芯片 + 650 V 集成 MOSFET,官方實測 12 V/0.5 A(6 W),待機功耗 < 65 mW,BOM 僅 24 顆器件,單面板即可過 CISPR22 Class B 傳導。本文帶你從特點、電路圖、實物、BOM、變壓器到測試數據,完整拆解這套“家用電器即插即用級”方案。
| 項目 | 參數 | 備注 |
|---|---|---|
| 功率級 | 12 V/0.5 A(6 W) | 峰值 7 W,余量充足 |
| 輸入電壓 | 90-264 VAC | 全電壓,全球通用 |
| 待機功耗 | 65 mW @230 VAC | 輕松滿足 EuP/CoC Tier-2 |
| 滿載效率 | 77-81 % | 115 V/230 V 平均 79 % |
| 集成度 | 650 V MOSFET + HV 啟動 | 省掉 2 顆啟動電阻 |
| 保護 | OLP/OVP/OTP/SCP 全集成 | 全部自恢復 |
| EMI | CISPR22 B 級 > 6 dB 裕量 | 無共模電感即可過 |
| 封裝 | SOP-7 | 單面板波峰焊友好 |

尺寸:71 mm × 38 mm 單面紙基板,插件為主,適合波峰焊

功率環路(Drain→T1→D4→EC4)面積 < 1.5 cm2
FB 取樣點放在 EC4 正極,走線遠離 Drain 高壓區
VCC 電容緊靠芯片 1 腳,地線與功率地單點連接

TOP 面:立式 EE13 + SOP-7 + 插件電阻/電容
BOTTOM 面:大面積地銅 + 少量跳線,DFM 友好


| 測試項 | 90 VAC | 115 VAC | 230 VAC | 265 VAC |
|---|---|---|---|---|
| 待機功耗 | 49 mW | 50 mW | 56 mW | 59 mW |
| 滿載效率 | 77.4 % | 79.6 % | 78.8 % | 77.7 % |
| 輸出紋波 | 126 mV | 96 mV | 93 mV | 101 mV |
| 動態 50-100 % | 344 mV | 334 mV | 338 mV | 339 mV |
| 開機上升時間 | 61 ms | 58 ms | 57 ms | 59 ms |
| 傳導 EMI 裕量 | 6.3 dB | 5.8 dB | 5.2 dB | 4.9 dB |
單芯片集成 650 V MOS+HV 啟動,外圍器件<25 顆
官方 12 V/0.5 A 參考設計,BOM、Gerber、變壓器、測試報告全開放
單面板過 CISPR22 B,傳導裕量>6 dB,Surge/EFT/ESD 全通過
待機<65 mW,效率>79 %,溫升<35 ℃,滿足家電六能效要求
已量產,今晚打樣,下周即可批量
如果你正在找6 W 左右、12 V 輸出、全球電壓、低成本、高可靠性的家電輔助電源,BP86211D 就是“拿來即用”的終極答案。深圳三佛科技提供樣品,技術支持,批量價格有優勢~