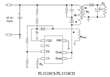
PL3326CD聚元微DIP7直插15W原邊控制AC/DC 反激式開關電源
<15W DIP7 PSR-MOS
<15W DIP7 PSR-MOS
內置高集成度的功率MOSFET
+/-5%恒壓調節
全電壓范圍內實現高精度電流調節
去除光耦和次級控制電路
內置高精度恒流調節的線電壓補償
內置變壓器電感補償
可編程的輸出線補償
內置可提高效率的自適應多模式:PWM/PFM控制
低啟動電流
內置軟啟動
內置前沿消隱
逐周期電流限制
欠壓保護
內置輸出過壓保護
良好的動態響應

手機/無繩電話充電器
數碼相機充電器
小功率電源適配器
消費類的備用電源。