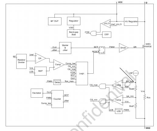
FT8431是輝芒微推出的一款非隔離式Buck降壓功率開關芯片,專為小功率AC-DC應用設計。該芯片采用超高壓工藝,將500V功率MOSFET、PWM控制器、高壓啟動電路和多重保護功能集成在三引腳封裝內,實現了極簡外圍、高精度輸出、超低待機功耗的電源解決方案。
| 參數 | 規格 | 說明 |
|---|---|---|
| 輸入電壓范圍 | AC 85~264V / DC 30~380V | 全球電壓兼容 |
| 輸出電壓 | 5V(固定) | 內置高精度分壓電阻 |
| 輸出電流 | 110-130mA | 取決于封裝和輸入電壓 |
| 工作頻率 | 47kHz | 內置抖頻±4% |
| 待機功耗 | <50mW | 空載時 |
| 啟動時間 | <50ms | 快速啟動 |
| 峰值電流限制 | 150-300mA | 逐周期限流 |
| 保護功能 | UVLO/OVP/OTP/OCP/SCP | 全面保護 |
| 封裝形式 | TO-92 / SOT23-3 | 插件/貼片可選 |
輸出電流能力:
| 封裝 | 180-264VAC | 90-264VAC |
|---|---|---|
| TO-92 | 130mA | 120mA |
| SOT23-3 | 120mA | 110mA |

| 引腳號 | TO-92 | SOT23-3 | 名稱 | 功能 |
|---|---|---|---|---|
| 1 | 1 | 1 | D | 高壓MOSFET漏極,接輸入整流后電壓 |
| 2 | 3 | 3 | GND | 芯片地,同時也是MOSFET源極 |
| 3 | 2 | 2 | VCC | 芯片電源,兼輸出電壓反饋輸入 |

1. 啟動階段
2. 正常工作(恒壓模式)
| 保護類型 | 觸發條件 | 動作 |
|---|---|---|
| UVLO | VCC<4.2V | 停止開關,重新啟動 |
| OVP | VCC>8.6V | 關斷MOSFET,旁路1mA電流 |
| OTP | 結溫>150℃ | 關斷,降溫至75℃恢復 |
| OCP | 電流>300mA | 逐周期限流 |
| SCP | 短路>3072周期 | 關斷500ms后自動重啟 |
應用場景: 需要滿足電磁兼容(EMC)認證的場合,如家電、智能設備
EMI設計要點:
電路原理圖:

應用場景: 對EMI要求不高的內部模塊、成本敏感型應用
| 對比項 | 過EMI方案 | 不過EMI方案 |
|---|---|---|
| 整流方式 | 橋式整流(MB6S) | 半波整流(1N4007) |
| 輸入濾波 | π型濾波+共模電感 | 單電容 |
| 元件數量 | 較多 | 極簡(省3-4個元件) |
| 成本 | 略高 | 更低 |
| 適用場景 | 需認證產品 | 內部模塊、成本敏感 |
| 對比項 | 線性電源(如78L05) | RCC自激振蕩 | FT8431 |
|---|---|---|---|
| 效率 | 低(壓差大時<30%) | 中等(60-70%) | 高(>75%) |
| 待機功耗 | 高(持續損耗) | 中等 | <50mW |
| 外圍元件 | 少 | 多(需精密調整) | 極少(4-5個) |
| 輸出精度 | 一般(±5%) | 差(±10%) | 高(±3%) |
| 體積 | 大(需散熱片) | 中等 | 小(SOT23-3) |
| 成本 | 低 | 低 | 極低(系統成本) |
| 可靠性 | 一般 | 差(離散性大) | 高(集成保護) |
結論: FT8431在成本和性能之間取得最佳平衡,是替代傳統線性電源和RCC方案的理想選擇。
如需選購可以直接咨詢阿里店鋪客服:https://shop88wd10k113773.1688.com/?spm=a261y.7663282.shopNavigation.2.5b4778b2sIIWzR&offerId=777771471545&td_page_id=PC-GYP-2025
FT8431是一款極致簡化的非隔離電源芯片,通過內置高壓MOSFET、固定5V輸出、完備保護功能,將Buck電源的外圍元件減少到極限。
雙方案選擇策略: